কনটেন্টটি শেষ হাল-নাগাদ করা হয়েছে: বুধবার, ২০ আগস্ট, ২০২৫ এ ০৯:০২ PM

অভিযোগ দায়েরের পদ্ধতি

কন্টেন্ট: পাতা

দুর্নীতি দমন কমিশনের তফশিলভূক্ত অপরাধ সমূহের বিবরণসহ কমিশনের মাননীয় চেয়ারম্যান/ পরিচালক বিভাগীয় কার্যালয়/ উপপরিচালক সমন্বিত জেলা কার্যালয় বরাবর নিম্নবর্ণিত তথ্য সম্বলিত অভিযোগ দাখিল করা যাবে। এছাড়াও দুর্নীতি দমন কমিশনের এ অভিযোগ প্রেরণ করা যাবে। 

 

দুর্নীতি দমন কমিশনে অভিযোগ দায়েরের ছক:

১. অভিযোগের বিবরণ ও সময় কাল
২. অভিযোগের সমর্থনে তথ্য-উপাত্ত এর বিবরণ
৩. অভিযুক্ত ব্যক্তির নাম, পদবী ও ঠিকানা
৪. অভিযোগকারী (যদি থাকে) নাম ঠিকানা ও টেলিফোন নম্বরসহ অভিযোগ দাখিল করতে পারবে।

 

দুদকে অভিযোগ জানানোর উপায় :

টেলিফোন বা মোবাইল নম্বর থেকে দুদক অভিযোগকেন্দ্রের হটলাইন-১০৬ এ টোল ফ্রি টেলিফোনের মাধ্যমে।

লিখিত অভিযোগ জানাতে :
১। 'চেয়ারম্যান/কমিশনার, দুর্নীতি দমন কমিশন, প্রধান কার্যালয়, ১ সেগুন বাগিচা, ঢাকা'  বরাবর।
২। 'বিভাগীয় পরিচালক, দুর্নীতি দমন কমিশন, বিভাগীয় কার্যালয়, ঢাকা/চট্টগ্রাম/রাজশাহী/খুলনা/বরিশাল/সিলেট/রংপুর/ময়মনসিংহ' বরাবর।
৩। 'উপপরিচালক, দুর্নীতি দমন কমিশন,  সমন্বিত জেলা কার্যালয় (অপরাধটি যে সমন্বিত জেলা কার্যালয়ের অধীন সংঘটিত)' বরাবর।
৪। ই-মেইল: chairman@acc.org.bd 
৫। কমিশনের ভেরিফাইড ফেসবুক পেজ (Anti-Corruption Commission - Bangladesh)

দুদকের তফসিলভুক্ত অপরাধসমূহ এবং দুদকে অভিযোগ জানানোর উপায় (বিস্তারিত)

                                                                                                                     

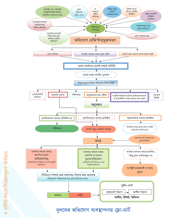
অভিযোগ জানানোর পর পরবর্তী কার্যক্রমের প্রবাহ চিত্র (বিস্তারিত)

 

এক্সেসিবিলিটি

স্ক্রিন রিডার ডাউনলোড করুন